摘 要:《刑法修正案(十一)》将“高空抛物”行为单独入罪,有力维护了人民群众“头顶上的安全”。在新法施行一周年之际,为进一步准确适用法律,更好地发挥其惩罚、规范和预防功能,有必要调研总结审判经验,从解释论上加强对高空抛物行为类型、情节严重、犯罪竞合等突出问题的研究,以形成可供实践操作借鉴的司法规则。
关键词:高空抛物 情节严重 危险犯 司法认定
高空抛物行为具有高度危险性,危害人民群众人身、财产安全,极易引发严重事故,造成人员伤亡和财产损失。2019年10月发布的《最高人民法院关于依法妥善审理高空抛物、坠物案件的意见》(以下简称《高空抛物坠物意见》)指出,人民法院要高度重视高空抛物、坠物行为的现实危害,深刻认识运用刑罚手段惩治情节和后果严重的高空抛物、坠物行为的必要性和重要性,依法惩治此类犯罪行为,有效防范、坚决遏制此类行为发生。2021年3月1日起施行的《刑法修正案(十一)》新增规定(即《刑法》第二百九十一条之二):“从建筑物或者其他高空抛掷物品,情节严重的,处一年以下有期徒刑、拘役或者管制,并处或者单处罚金。”“有前款行为,同时构成其他犯罪的,依照处罚较重的规定定罪处罚。”《最高人民法院、最高人民检察院关于执行〈中华人民共和国刑法〉确定罪名的补充规定(七)》将之确定为“高空抛物罪”。这标志着法律规制高空抛物行为进入新阶段。《刑法修正(十一)》施行以来,人民法院依法审判了一批高空抛物刑事案件,有力维护了人民群众“头顶上的安全”。为准确适用法律,充分发挥司法裁判的惩罚、规范和预防功能,现就高空抛物刑事案件审判实践中的相关突出问题作出探讨。
一、刑法规制的高空抛物行为之界定
高空抛物是对一类行为的泛称,本来是一个生活用语。以刑法规制高空抛物行为,需要将其转化为规范性语言,以恪守罪刑法定原则,准确认定行为性质,有效应对实践问题。
(一)关于“高空”
多高谓之“高空”,不论是《高空抛物坠物意见》还是《刑法修正案(十一)》,均未释明。《现代汉语词典》将“高空”界定为“等压面在850毫巴以上的气层”,此释义显然缺乏参考性。故有必要探讨刑法语境下的“高空”概念。有观点认为,抛掷的相对高度达到了中高层,可以解释为从高空抛掷物品。[①]有观点借鉴“高空作业”的定义是指在坠落高度基准面2米以上有可能坠落的高处进行作业,结合通常住宅建筑一层楼的等高,认为抛掷物运动最高点距离地面需达到2米较为合理。[②]
我们认为,判定刑法语境中的“高空”,重点在于被抛掷物因处于一定高度而具有的重力势能,在下落时转化为动能而产生的对其下方的危险性。由于高空坠落的冲击力,从高空坠落的物品蕴含着巨大的危险。因此,只要会使被抛掷的物体因重力产生对他人的危险(而不是因水平抛掷、投射产生的危险),即可认为属于高空,对其具体高度不宜机械地理解或作出限定。
除了高度,还有一个需要研究的问题是,所谓高空抛物必须是“从高空”抛物,除《刑法》第二百九十一条之二所特别提示的建筑物,从自然界的高处如山顶,从直升机、无人机、热气球等都可以。但有观点认为,行为人并未采用机械手段而是采取人力,例如利用自身臂力将一块砖头扔至6米高空后下坠,也应成立本罪。[③]我们认为,此观点似有不妥,因为不管是采用机械手段还是利用自身臂力,这种情况从抛掷点与落地点之间的垂直距离看,是水平投掷,其发力源或者说产生危险的来源在于投射之力,而非物体本身的重力势能。这已经超出了“高空抛物”语义所能涵盖的范围,不宜认为属于高空抛物。至于采用机械手段从地面向天空抛掷物品,其可能造成的社会危害性相当,如果构成犯罪,则应当依照其具体触犯的罪名定罪处罚,此问题已不属于本文讨论的范畴。
(二)关于“抛物”与“坠物”
从高空落下的物品有自然坠落、人为坠落和抛落三种情况,自然坠落比如大风吹落、破损脱落等;人为坠落是人不小心将物体从高空落下,这两种情况可以统称坠物。虽然理论上,也存在因间接故意坠物(间接故意实际上应当被评价为抛物)、过失坠物(疏忽大意或盲目自信皆有可能,比如拿着酒杯站在阳台,不小心失手掉落)或由于行为人先前过失行为(比如把花盆放在窗台上,明知雨棚年久失修而放任不管等)而致物体自然坠落,造成相应结果(或具体危险),从而具备主观罪过的空间,但对于非直接故意的抛物、过失的坠物,在目前法律框架下更多地为民事侵权责任所规制,较难进行刑法评价。主要是因为过失犯罪的因果关系认定本就比故意犯罪要难,再加上行为人对坠物本就是过失,对造成的具体危险或结果更是过失,不易寻觅罪过的踪迹,从而也就较难认定构成要件上的行为。对于高空坠物行为,《高空抛物坠物意见》认为存在过失致人死亡罪、过失致人重伤罪、重大责任事故罪的空间,不过在实践中,更多的高空坠物情形因不具备客观行为和主观罪过,而被评价为意外事件,仅承担民事责任。
有学者担心,单纯就《高空抛物坠物意见》对于抛物和坠物的区分措辞而言,可能在某种程度上导致故意犯罪适用范围的扩张,从而实际上压缩了过失犯罪的适用空间。[④]我们理解,此处对于抛物之故意的强调,意在突出行为人主动作为之“抛”,即存在刑法意义上的行为(当然也不排除以不作为的方式实施抛物行为,但具体情形很难想象[⑤]),而不是绝对地限定罪过形式。事实上,很多过失犯罪中都存在一定的故意行为,比如交通肇事犯罪中,驾车和违章是故意的,但行为人对肇事结果系出于过失。同样,故意实施的抛物行为,也完全可以成立过失犯罪。所以,实践中对一些个案区分情况地认定故意犯罪或过失犯罪,在理论上并无障碍。
有观点进一步将抛物分为恶意抛落与非恶意抛落两种情形,认为恶意抛落是有意将物品从高空向下抛,甚至于带有砸伤或者砸死人的主观恶意;非恶意抛落则是行为人并无伤害的恶意,只是基于习惯或是贪图方便等原因将物件抛出,对于物件抛出致财物损害或者致人重伤死亡抱持着无所谓的态度。[⑥]在我们看来,这种区分实际上讨论的是行为动机。其实基于习惯或贪图方便的抛物也是故意的抛物,在“抛”之故意上,与恶意的抛物没有多大区别。真正要区分的是行为目的,是怀有特定目标(如砸死某人)的抛物还是没有特定目标(如图省事、寻刺激、冲动激愤)的抛物。因为在出现特定结果的场合(如真的砸死了他人),其抛物时的目的性,关系到认定直接故意犯罪、间接故意犯罪还是过失犯罪的问题。
(三)关于“物”
首先需要明确的是,被抛掷物是可以因自身重力而造成危险或实害的物品。有观点认为,为防止高空抛物行为过度入罪,本身基本不具有杀伤力的物品,如衣物、生活垃圾、无毒害的液体或者粪便等污秽物,无论抛掷高度如何,均难以造成致人伤亡的结果,不宜解释为此处的“物品”。[⑦]这种试图用限缩解释“物”的方法来防范刑罚不当扩张的方式,并不是有效途径,因为在不同的时空场合下,并不能确定这些物就绝对地不会造成严重危险。比如,根据有关测算,一枚重30克的鸡蛋从2楼抛下,对被砸中的人不会造成多大危险,但从4楼抛下会把人头顶砸出个肿包,从18楼抛下能砸破人的头骨,而从30楼抛下,冲击力足以致人死亡。限制对高空抛物行为过度犯罪化的根本途径在于对犯罪本质的把握,在于明确入罪的条件,比如对“情节严重”的解释、对“具体危险”的把握等。无论是“高空”还是“物品”,均属于规范的构成要件要素,均有赖于司法人员根据具体案情,作出实质的价值判断。
我们认为,对于被抛掷的物品,只要其从一定的高处坠落,足以对他人人身和财产造成物理性损伤,都应当属于“物品”的范畴。对于一般的物,因在静止状态和正常使用中不产生危险,因此要结合具体抛掷的高度和地点来分析,重点是考察被抛掷物的物理破坏力。通常来说,从任何高度抛掷纸片、羽毛、塑料袋都不会造成危险,但假如是在高铁电网、高速路、露天精密仪器上空等,并不能完全排除其成立相关犯罪的可能性。[⑧]一枚硬币从摩天大楼落下,也可能会造成严重后果。重物如电熨斗、菜刀、大件家具,则不论从多高处抛掷皆有危险。而对于特殊的危险物,物品本身就潜藏着风险,比如燃气罐,其本身蕴含的破坏力稍微与重力叠加便会产生极大的危险,故其具体抛掷高度基本不影响认定“高空抛物”。
此外,对于人能否成为高空抛物中的物,有观点持肯定态度,并将跳楼亦纳入其中。[⑨]我们认为,对此应当区分角度。一方面,不论如何进行解释,均不能将人解释进“物品”,对将他人从高空抛下的行为,重点考虑的是对被抛掷者认定故意杀人罪还是故意伤害罪的问题;但另一方面,对于地面来说,不论落下的是物品还是人,危险都是一样的,如果对地面上造成具体危险或实害,此时可认为属于广泛意义上讨论的高空抛物行为,因一行为多结果,可以按照想象竞合犯择一重罪处罚的原则定罪处罚(通常也是认定故意杀人罪或者故意伤害罪)。至于跳楼的情况,因为既不存在抛掷行为,又缺乏犯罪对象,不属于任何范畴的高空抛物,如果造成地面上他人伤亡的,可以过失致人死亡罪、过失致人重伤罪处罚,或作为意外事件处理。
(四)关于“情节严重”
刑法语境下的高空抛物行为还有“情节严重”的限定,目前无论是刑法还是司法解释均未明确规定何种情形属于“情节严重”。从高空抛物罪的法定刑设置看,处以“一年以下有期徒刑、拘役或者管制,并处或者单处罚金”,该罪显然属于轻罪范畴,理论上称之为“重判轻罚”,体现的是刑法对高空抛物行为采取劝导为主的原则。一般认为,高空抛物罪属于危险犯,并不完全以出现实害作为入罪的条件,因此,司法实践中判断“情节严重”,应重点考察该高空抛物行为本身的性质,而非行为所实际造成的危害后果(一旦出现严重危害后果,则显属情节严重,且可能触犯更严重的犯罪)。
例如,全国首例高空抛物罪案:被告人徐某某(家住三楼)与王某某因言语不和发生争执,徐某某从厨房拿出一把菜刀抛掷至楼下公共租赁房附近。楼下居民向楼上质问,徐某某听到质问声后,又去厨房拿第二把菜刀,抛掷至楼下公共租赁房附近,楼下居民见状报警。2021年3月1日,江苏省溧阳市人民法院经依法审理后以高空抛物罪判处被告人徐某某有期徒刑六个月,并处罚金2000元。在本案中,被告人的行为侥幸地未造成人员伤亡和财产损失的危害后果,但其故意向楼下公共场所抛掷菜刀的行为本身无疑具有巨大的危险性,且其作为精神正常的成年人应知该行为会对楼下不特定的人的生命健康或财产安全造成现实的危险,可能构成严重伤害,甚至会造成他人死亡或重伤的严重后果,但在被楼下居民质问后不思悔改又向楼下抛掷第二把菜刀,显见其亦有较深的主观恶性,所以,法院认定其高空抛物行为属情节严重,依法予以刑事处罚。
上述案件入选了“2021年度人民法院十大案件”,这说明法院对该案的裁判受到社会的充分认可。从该案的裁判思路看,法院对“情节严重”的判定实际上坚持了综合判断标准,即“围绕该罪所侵犯的公共秩序法益,分别从行为人的主观认知以及行为时的客观要素进行整体性、综合性、实质性的判断”。[⑩]详言之,既要考察高空抛物行为的实际危险性以及对公共秩序与安全的危害,也要考察行为人的主观认知情况和主观恶性。
高空抛物之情节严重的具体表现形式,有待司法解释加以明确。《高空抛物坠物意见》第6条规定了对高空抛物犯罪一般不得适用缓刑的五种情形:(1)多次实施的;(2)经劝阻仍继续实施的;(3)受过刑事处罚或者行政处罚后又实施的;(4)在人员密集场所实施的;(5)其他情节严重的情形。借鉴这一规定,目前判断“情节严重”大致可以从以下三个维度进行综合分析:(1)行为人的主观恶性程度,包括是否存在为发泄情绪实施抛掷行为,多次实施,经劝阻仍继续实施,以及因高空抛物受过刑事处罚或行政处罚后又实施等情形;(2)高空抛物行为的危险程度,具体可从抛掷物品的地点、时间、物品、高度等方面综合分析判断;(3)造成危害后果的程度,包括是否存在致他人轻微伤或数额较大财产损失,以及造成公共场所秩序混乱、社会影响恶劣等情况。
二、办理高空抛物刑事案件的基本思路
高空抛物是相对新兴的犯罪现象,司法实务中对于该行为类型的罪与非罪、此罪与彼罪,尚待形成相对统一的认识和稳定的办案思路。我们认为,当前在运用刑法惩处高空抛物行为时,应当注意从以下几方面做好工作。
(一)充分发挥刑法功能,有效防范、坚决遏制高空抛物行为
1.坚决遏制高空抛物行为,是客观形势所迫。社会形势的发展变化影响价值评判标准,行为的社会危害性在不同时期并不是一成不变的。原本具有严重社会危害性的行为可能转化为轻度社会危害性甚至被认为不再具有社会危害性,原本被认为没有社会危害性的行为也可能演变为具有社会危害性的行为,甚至严重危害社会的行为。近年来,随着我国加速推进城市化建设,高层建筑林立,高空抛物引发的伤人毁物事件频发,挑动着社会公众的神经,被称为“悬在城市上空的痛”,严重影响了人民群众生命财产安全。法律具有强烈的“目的理性导向”[11],高空抛物行为的社会危害性日趋严重,将之纳入刑法规制,运用刑罚这一最严厉法律手段谴责并惩治,符合时代发展的客观需要,也具备刑事法理的正当性根据。
2.有效防范高空抛物行为,是人民群众所盼。党的十九大报告指出,“中国特色社会主义进入新时代,我国社会主要矛盾已经转化为人民日益增长的美好生活需要和不平衡不充分的发展之间的矛盾。”日益频发的高空抛物事件是影响人民群众安居乐业的重要隐患,削弱了人民群众的安全感和幸福感。民有所呼,法有所应,法律必然要通过制度性的调整安排,来积极回应社会关切,切实维护人民群众“头顶上的安全”。依法规制、有效防范高空抛物行为,符合社会主要矛盾变迁下的人民群众期待,契合新时代人民群众追求美好生活的内在需求。
3.刑事惩处高空抛物行为,是刑法职能所系。从实际看,民事责任和行政处罚难以有效遏制高空抛物行为。第一,民法致力于恢复利益损害,民事侵权是以损失后果为依据的责任追究机制,只能针对高空抛物造成他人实际损害的情形。对虽具有相当危险性却幸运地未造成损害后果的高空抛物行为,民事侵权责任不能涵盖。这就会产生“砸中有责、砸不中无责”的错误导向,助长“应该不会这么巧”的侥幸心理。第二,刑事侦查手段更容易寻找证据、锁定责任人。对于因高空抛物坠物导致损害,无法确定具体侵权人的情况,刑事手段更有利于查明事实,精准追究责任,充分保护和救济受害人权益。第三,也是最重要的原因,民法与刑法的规范目的和功能存在根本差异,刑事责任有其自身的价值和目的。刑事责任是国家依托刑罚权对违反刑法规范的行为给予否定性评价,并通过这种规范性非难向社会公众传递行为导向,预防将来再次出现类似犯罪。高空抛物行为是风险很大的行为,对于社会公众来说,具有较强的随机性和偶然性,难以有效预见和预防,而其可能带来的后果又极其严重,其社会危害程度已经超出民事责任和行政处罚的涵摄范围。与已经入刑的危险驾驶行为相比,高空抛物带来的社会危害不亚于危险驾驶,将之纳入刑法规制具有现实必要性。
4.织密高空抛物刑事法网,是有效治理所需。社会形势的新变化、新时代人民群众的新需求、刑事治理现代化的新任务,均要求刑法提高对高空抛物的规制能力。但在《刑法修正案(十一)》之前,部分高空抛物行为在刑法中无法对应合适的罪名,导致司法在罪名认定上的不适配和量刑上的不匹配。为此,刑法需要根据新任务、新要求、新情况作出局部调整,对新兴犯罪进行类型化规定,通过增设新罪实现妥当的处罚。《刑法修正案(十一)》新增高空抛物罪,完善了高空抛物法律规制体系,有利于对不同类型高空抛物案件的准确认定,提升了刑法治理高空抛物犯罪的效能。
(二)以严重社会危害性为入罪大前提,避免违法性审查的形式化
在对高空抛物进行规范性语言转化的过程中,《刑法》第二百九十一条之二的罪状描述十分简洁;高空抛物是一个相对新生的事物,为避免过多的限定语影响将来个案的具体适用,也不宜对其作过多条件设定。如此一来,为防止刑事打击面过宽,有必要将严重社会危害性作为司法判断的必要步骤,把关高空抛物行为司法上入罪的门槛,避免刑事处罚的不当扩大。
《刑法》第十三条但书规定,情节显著轻微危害不大的,不认为是犯罪。这是总则的纲领性规定,统领分则各个罪名。刑法对不同类型的不法行为,刑罚触及之边界力求公平、均匀,避免此松彼紧。对于高空抛物行为,也同样应当在这张法网体系尺度内寻求边界。当然,在一段时期内,社会经济突出矛盾、安全秩序主要挑战、人民群众重点关切是分主次、有重点的,在某一领域,刑事政策会对法网的严与松产生必要的影响,以调节刑法更好地发挥作用。但总的来说,刑事法网有其确定的边界,那就是紧紧抓住“严重社会危害性”这一犯罪的本质特征,在研究行为的构成要件该当性的同时,不要忘记审查其实质违法性,从而将有违公德的行为、民事侵权行为、行政违法行为和刑事犯罪行为区别开来,切实避免机械司法,不区分情况地对高空抛物行为一概定罪处罚。司法认定上要牢记“情节严重”要件,对于经过综合审查判断确认不属于情节严重的高空抛物行为,应当依法排除在刑事处罚范围之外,尽量通过民事、行政等手段解决。
(三)根据客观行为和所产生的危险、结果,具体分析行为侵害的客体
实践中的高空抛物行为情况差别很大,呈现出复杂多样的事实样态。《高空抛物坠物意见》第五条指出,对于高空抛物行为,应当根据行为人的动机、抛物场所、抛掷物的情况以及造成的后果等因素,全面考量行为的社会危害程度,准确判断行为性质,正确适用罪名,准确裁量刑罚。《刑法修正案(十一)》将高空抛物罪设在妨害社会管理秩序罪一章,并非意味着高空抛物行为一律仅侵害社会管理秩序。比如,抛掷物的性质不同,造成的危险大不一样,抛下一把刀一般只能危害到某一人的人身安全,不会危及到公共安全;而抛下燃气罐所造成的危险则可能与放火、决水、爆炸、投放危险物质这四种行为基本相当,可以认为严重危害了公共安全。物体距地面越高,重力势能越大,所造成的危险或者破坏也就越大,同样一筐碎玻璃,从2楼撒下通常只能侵害特定对象,但从20楼抛撒则可能危害公共安全。再如,怀着概括的故意向既有人群又有财物的地面抛物,若砸中财物数额较大,则侵犯的主要是财产权;若造成他人轻伤以上,则侵犯的主要是人身权;若造成他人轻微伤和(或)财物少量损失,或并没有造成多大实际损失,则可能侵害公共秩序。真正的类案同判,是对类似情况作出相同判决,而不是僵化地对类型化行为一律判处同一罪名。只有具体分析案件侵害的犯罪客体,才能做到准确定性,罚当其罪。
(四)重视时间、地点、高度、特殊物等具体情况,准确认定行为人的主观方面
主观见之于客观,行为人的主观方面通过客观方面来判断,依赖于对行为、后果、时间、地点、对象等要素的综合分析。比如从抛掷物角度分析行为人主观方面,假设行为人在房间内与他人吵架,出于气愤将房内家具依次从窗户抛落,先扔了台灯等一般物品,此时行为人对于窗外地面,一般是扰乱公共秩序的故意,或存在伤人的过失,最多是间接故意;但当他气愤地摸到了燃气罐,如果此时仍不事斟酌,完全不将燃气罐坠落的可怕后果放在心上,一股脑地也扔了出去,则可以认为行为人已经具备危害公共安全的主观故意,主观方面就发生了根本转变。
再以行为地点(地面情况)为例,一个人向窗外扔垃圾,最多是扰乱公共秩序,一般以违背公德评价,但如果下面有人喊道“谁扔垃圾,差点砸着人”而行为人继续扔第二袋垃圾,则具备了伤人的过失甚至故意。例如某地法院审理的王某故意伤害案:被告人王某住宅下方是小区公共健身场所,因长期受广场舞噪音侵扰,一日傍晚其随手拾起几只啤酒瓶从阳台扔下,一名老人因躲闪不及,被砸中头部导致六级伤残。王某被法院以故意伤害罪判处有期徒刑八年,并赔偿受害人遭受的损失。[12]假如王某扔酒瓶的时间是半夜,却恰巧砸中了晚归的行人,则一般只能认为其具有伤人的过失。以上列举的这些事例也只是启发思路,对司法的具体适用仅具有参考意义,在个案处理中,仍需要结合相关要素进行“整体性、综合性、实质性的判断”。
三、司法认定高空抛物行为的罪名选择
刑法修正案(十一)》对高空抛物进行了明确立法,并规定实施该行为,同时构成其他犯罪的,依照处罚较重的规定定罪处罚,从而把散在于以危险方法危害公共安全罪、杀人伤人犯罪、毁财罪、寻衅滋事罪等罪名中的高空抛物行为,进行归拢汇总,形成了以高空抛物罪为主,以其他相关罪名为辅的罪名体系,在适用时不可避免地会涉及到想象竞合的问题,需要司法人员充分发挥主观能动性以选择适用合适的罪名。
(一)首先考虑高空抛物罪
《刑法》第二百九十一条之二是对高空抛物的直接规定,因此在审理高空抛物类犯罪案件时,应首先考察行为是否符合第二百九十一条之二的规定。本条无法涵盖其产生的危险或危害后果的,再考虑其他罪名。
1.大部分高空抛物行为仅扰乱了公共秩序
高空抛物行为通常不能危害公共安全。[13]其中的极端情形也可能危害公共安全,然而现实生活中的绝大多数高空抛物案并非如此。同时,高空抛物行为既可能给人身财产安全造成现实的损害,也可能仅停留在危害人身财产安全的危险性层面。在《刑法修正案(十一)》颁布之前,对高空抛物行为的入罪,讨论最多的是以危险方法危害公共安全罪,其次是根据结果认定的故意伤害罪等故意、过失伤人毁财罪名。对造成实际损害后果以及危害到公共安全的高空抛物行为,这些罪名能够实现精准评价,但对仅具有一定危险性,尚未危害到“公共安全”,也没有产生法定结果的高空抛物行为,无相应的刑法规范予以规制,由此出现了刑法处罚的空隙。司法实务为有所作为、回应关切,在个案处理上出现了过度适用以危险方法危害公共安全罪的情况。这一倾向带来的风险是,会虚化对公共安全的实质评价,降低以危险方法危害公共安全罪的门槛,加剧该罪“口袋罪”的风险;同时因为该罪设置的起刑点高,也导致量刑畸重、轻重脱节的问题,影响了对这类高空抛物行为的准确处理。
高空抛物属于一种特定行为类型,特定行为入刑,除必须具备严重社会危害性这一犯罪本质属性之外,还须具有罪名体系规定上的必要性。如果特定行为能够在现行罪名体系中通过解释确定归属,就没有必要新增罪名。对高空抛物行为进行刑事规制过程中出现的上述问题,恰恰说明了增设独立的高空抛物罪的必要性。《刑法修正案(十一)》将高空抛物罪作为刑法分则第六章妨害社会管理秩序罪(而不是立法早期草案确定的第二章危害公共安全罪)的一个独立罪名,界定了高空抛物罪侵害的法益性质,完善了刑法分则罪名体系,为将来准确处理此类案件提供了明确的罪刑规范。
有学者担心,《刑法修正案(十一)》通过后,适用刑法追究高空抛物行为将成为常态,实质上是国家刑罚权的扩张。[14]对此,我们认为,相对于以危险方法危害公共安全罪,高空抛物罪的增设确实是轻罪入刑的体现,但刑法的扩张不等同于刑罚的扩张。将高空抛物类犯罪具名化之后,其罪名更有针对性,更能直接表达行为特质。这有利于在司法裁判中准确认定行为性质,维护罪刑法定和罪责刑相适应两大基本原则,实现罚当其罪,并可以促进我国刑法“从厉而不严向严而不厉转向”。[15]
2.高空抛物罪应为危险犯
有观点认为,从立法将高空抛物罪归类在妨害社会管理秩序罪来看,高空抛物罪侵害的法益是公共秩序,不属于危险犯,也不需要进行具体危险的判断。[16]我们不认同此观点。一方面,虽然刑法分则在妨害社会管理秩序罪一章中规定高空抛物罪,但这并未改变该罪作为危险犯的实质。另一方面,如果认定该罪不考虑行为的具体危险性,将可能导致轻率地认定犯罪,从而把一些仅需要行政处罚甚至仅违反社会公德的行为纳入犯罪处理,将个别违反公共秩序的轻微行为(如某案嫌疑人在3楼抛掷饭后的快递塑料餐盒)拔高认定为高空抛物罪,这是需要警惕的。高空抛物罪不要求必须出现实害后果,但仍需具备危险性才能够入罪。对此可从以下三个方面予以理解:
首先,危险性是“严重社会危害性”犯罪本质的必然要求。严重社会危害性是一切入罪的基本前提,这是蕴含在罪状背后的不言而喻。哪怕像点火这样的强危险行为,也要考察其危险性,在马路边烧纸祭祀,通常就不具有危险性。严重社会危害性可以有多种表达方式,比如数额、情节、特定结果以及产生危险。高空抛物罪不存在数额、结果,只能从危险性和情节角度考察,否则从山顶往无人的山涧抛掷物品也符合本罪的罪状描述。并且,“情节严重”尚不足以完全限定入罪条件,比如从山顶往无人的山涧抛掷大量污染环境的垃圾,可谓情节严重,但因为并没有侵犯本罪客体——公共秩序的危险,依然不能认为与本罪有关。
其次,从高空抛物独立设罪的立法目的看,也明确要求具备危险性。增设高空抛物罪,是为了通过增设轻罪以严格控制重罪(以危险方法危害公共安全罪等)的适用,通过设置较轻法定刑来实现高空抛物“未造成实害结果亦未危害公共安全”情形下的罚当其罪,更是为对高空抛物行为提前予以刑罚制裁,属于预防性立法。[17]为保持罪名体系的协调,就要求高空抛物罪起码要与公共安全的具体危险犯(以危险方法危害公共安全罪)——个体权益的结果犯(故意伤害罪等)相衔接,具备向以上犯罪发展的危险,否则将会出现处罚范围“从较低的门槛直接跨越到实害犯的现象”[18],造成解释上的漏洞和处罚体系的断层。
最后,“从建筑物”的提示性规定暗含了对危险的要求。高空抛物罪极为简洁的罪状仍不忘特地提示“从建筑物或者其他高空”,表达了该条规范关注的重点是建筑物等人居环境,而非自然界或无人之地。建筑物代表着社会管理区域以及公众期待获得安全感的区域,这本身就体现着对危险的预防。
至于高空抛物罪是抽象危险犯抑或具体危险犯,目前有两种不同主张,有观点认为,行为人所抛掷之物对他人人身、财产安全具有伤亡、毁坏的抽象危险,造成公众产生不安宁感或者畏惧感,即应认定成立本罪;[19]亦有观点从法定刑配置角度分析提出,危险驾驶罪与高空抛物罪在不法与责任上均具有高度相似性,而危险驾驶罪乃公认之抽象危险犯,类比可知高空抛物罪也应属于抽象危险犯。[20]而有的观点则认为采取抽象危险犯的模式有失苛严,而采用具体危险犯的入罪模式符合谦抑的法益保护观,仍要求抛物行为造成了具体的危险。[21]
我们倾向认为,更宜于把高空抛物罪作为具体危险犯来看待。一般认为,抽象危险是一种推定的、类型化的危险,因此不需要进行个案的价值考量,行为人只要实施规定的行为,便视为造成一定的危险,就具有可罚性。而具体危险犯是一种现实的危险,需要根据案情,对危险作规范判断。[22]相较而言,具体危险犯中的危险更为紧迫、对法益的威胁程度更为严重,更强调对行为当时的具体情况的分析判断。故此,突出高空抛物行为的具体危险性属性,有利于适当限制刑事处罚的扩张。并且,立足于司法层面也应当坚持对高空抛物行为的危险结合相关具体要素进行综合判断,以避免抽象地理解和认定危险,误将一些根本不具有现实性、紧迫性的危险的高空抛物行为纳入犯罪处理。
(二)对于危害公共安全的,仍不排除以危险方法危害公共安全罪
研究高空抛物罪与他罪的竞合关系,首先要厘清该罪与以危险方法危害公共安全罪的竞合问题。有观点认为,高空抛物行为不可能危害公共安全。[23]我们不认同此观点。通常的高空抛物行为,确实不会产生危害不特定多数人安全的具体危险,但并不能就此彻底排除其具有危害公共安全的可能性。早在《高空抛物坠物意见》发布之前,各地已经有不少对高空抛物适用《刑法》第一百一十四条以危险方法危害公共安全罪的案例。当然,《刑法修正案(十一)》将高空抛物另行成罪后,这种情况应该区别而论。只有真正危害到公共安全的高空抛物行为,才能构成以危险方法危害公共安全罪。
以危险方法危害公共安全罪作为放火、爆炸、决水、投放危险物质等犯罪手段的兜底性规定,要求“其他危险方法”具备与前述手段相当的危险,可能产生的危害后果具有等价性,才属于其他危险方法。其核心是对“危害公共安全”的理解与判断。
1.关于“危害”
通说认为,《刑法》第一百一十四条是具体危险犯,是指足以给公共安全造成实害的具体危险,而不是只要产生了危险、有可能造成公共危险就符合犯罪构成。对于具体危险犯,需要在司法上就具体个案是否存在现实性的危险进行判定,而不能仅根据一般的社会生活经验进行抽象地理解和认定。在具体危险犯中,实际损害法益的危险具有现实性、紧迫性,换言之,该行为已经产生了严重危险,只是实害尚未发生而已。由此出发,认定危害公共安全犯罪,需要对“危害公共安全”这一核心要素进行实质性的判断。只有在高空抛物行为导致了对公共安全的现实的、紧迫的具体危险时,才能考虑构成以危险方法危害公共安全罪。否则,不能成立该罪。
2.关于“公共”
对于公共安全,常见的解释是不特定多数人的安全。但是关于何为“不特定”,有不同观点,对于不特定与多数的关系,又主要有“不特定且多数”“不特定或多数”两种理解。持“不特定且多数”的观点,多是将不特定理解为对象的任意性、随机性,通俗说就是“谁碰到谁倒霉”,进而认为公共安全需为任意的多数人的安全。而持“不特定或多数”的观点,则是将不特定解释为危险不特定扩大,随时可能向多数发展,具有不可控、延展性、扩张性,进而也能将公共安全限定在同时威胁多数人或者随时向多数人发展。
概言之,不论是坚持“不特定且多数”还是“不特定或多数”,都认为“多数”是“公共”概念的核心。既如此,就应当把“少数”的情形排除在外。由此出发,如果将“不特定”理解为被害对象的事先不确定性,还依然认为公共安全是不特定或多数人的安全,就不甚合适了,会导致将择一的故意误认为是危害公共安全的故意。按照一般的理解,这里的“公共”应是相对于“个人”而言的;相应地,“公共安全”应当是与“个人安全”相对应的概念,故此,公共安全应当是指多数人的安全。换言之,公共安全的核心不在于对象的“不特定”而是对象的“多数性”。据此,以下情形基本可以排除其公共性:仅抛出少量普通物,或地面仅有少量人。如果仅抛出一把刀,即使楼下有许多人,也最多只能侵害一个人,即使侵害对象是不特定的,但是并不能导致侵害结果的延展、扩大,从而危害到多数人。同样,在楼下只有一两个人,而行为人抛出许多物品时,也只能导致确定的少数人伤亡。即使行为人在人员密集的地方抛物较多,一般也不可能导致危害范围不可控制地蔓延的危险。此外,连续多次抛物也仅是不确定对象的次数叠加,类似于连环杀人案,并不具有危险的不可控性。
以下情况则可以考虑认定“危害公共安全”:抛掷物为燃气罐等易燃、易爆品或有毒、放射性物质的;[24]在较高的高空抛掷酒瓶、玻璃等具有爆裂性的物品的;在车流量很大的道路上空抛掷,有引发交通事故的危险的;在人群密集的上空抛掷,有引发踩踏事故的危险的,等等。通常而言,上述情形下的危险有可能随时向多数人发展,从而危及到公共安全,当然这在实践中仍需司法上的具体判断。
3.关于“安全”
对公共安全的常见解释是不特定多数人的生命、身体和财产安全。虽然刑法理论在何为“公共”的理解上尚存分歧,但对于何为“安全”,普遍认为是“生命、身体和财产安全”。这一表述既已约定俗成,关键是如何理解。我们认为,应当将“生命、身体和财产安全”理解为一体关系,而不是择一关系。一旦行为危害公共安全,势必会全方位地危害到生命、身体和财产,无法单独分出哪一种,因这种危害是不特定蔓延的,其危害对象也必是不特定蔓延的,既可以伤人,又可以毁物。将财产安全包含在公共安全之内,意指公共安全对财产安全不排斥,财产安全是附随于人身安全的,或者行为在侵犯财产安全的同时,已伴随着对于他人生命、身体的危险。至于单纯只能够毁物、不可能伤人的危害,是不是对公共安全的危害,理论上有认识分歧。传统刑法理论基本持肯定论立场,但晚近的刑法理论中有观点提出应将单纯对物的危险排除在危害公共安全之外。
我们倾向认为,这里的公共安全,主要是指生命、身体安全,财产安全仅具有前述的附随意义。从体系解释的角度,以危险方法危害公共安全罪是重罪,法定刑与故意杀人、故意伤害的刑罚设置相当。财产法益是不能够与生命、身体法益相提并论的,故以危险方法危害公共安全罪所保护的法益起码要与故意杀人、故意伤害罪相当,主要从生命、身体安全的角度来认定公共安全具有合理性。
那么,如何理解《刑法》第一百一十五条将“致人重伤、死亡”与“使公私财产遭受重大损失”作为危害后果并列规定呢?基于前述考虑,可以认为,《刑法》第一百一十五条规定的“使公私财产遭受重大损失”是在危害多数人人身安全的前提下(亦即同时存在危及多数人人身安全的危险),只造成了财产重大损失的实害结果,对公共安全的理解仍宜坚持从人身安全的角度来把握。有鉴于此,在司法实践中,一般应当避免将仅可能造成财产损失的高空抛物行为认定为危害公共安全,进而以以危险方法危害公共安全罪来定罪处罚。
此外,如果按照罪刑法定原则,《刑法》第一百一十五条规定了以危险方法危害公共安全的实害后果是“致人重伤、死亡”,那么,仅导致轻伤以下危害后果的危险方法,就不属于《刑法》第一百一十四条和第一百一十五条规定的“其他危险方法”。所以,在实践中还应当避免运用以危险方法危害公共安全罪,来规制仅可能造成轻伤及以下危害后果的高空抛物行为。申言之,高空抛物行为构成以危险方法危害公共安全罪,应当以其行为本身具有“致多人重伤、死亡”的具体危险为前提条件。否则,不宜以该罪定罪处罚。
(三)对于产生特定危害结果的,优先考虑故意杀人、故意伤害、故意毁坏财物、过失致人死亡、过失致人重伤罪
对造成现实损害后果的高空抛物行为,我国司法惯常做法是坚持结果导向,以故意、过失伤人毁财类结果犯罪名定罪。这有其理论及实践上的合理性。
1.确定的故意与不确定的故意都是高空抛物中的故意
除非是预谋以高空抛物方式达到对特定人或物的伤害目的,在高空抛物犯罪中,行为人在主观上抱持的心理态度很少有认识要素和意志要素皆明确的确定故意,大多数的行为人抱持的是不确定的故意。不确定的故意有概括故意、择一故意及未必故意等情形,相对于确定故意的指向鲜明,不确定故意主要不确定在认识要素上,即对行为可能产生的危险、可能危害的对象及可能造成的结果认识不明确,行为人将物品从高空抛出去后,认识到将可能损害人身、财产中的一样或者多样,但究竟会造成哪一样或者哪几样后果,通常是行为人所不能确定的。
意图杀害、伤害特定人或者毁坏特定物,即确定的故意的情形,意图杀害、伤害不特定的一个人或者毁坏不特定的一个物,即择一的故意的情形,事先不确定是会杀人、伤人还是毁物、或者杀几人、伤几人、毁几物,即概括的故意的情形,以及明知行为具有引发他人死伤、财物损毁的高度危险,但不确定结果能不能发生,而依然故意为之,即未必的故意的情形,这几种故意的情形对法益的侵害是相同的,行为的性质也基本是相同的。为故意杀人、故意伤害、故意毁财目的而以高空抛物方式为之,与抱着随机杀人毁财的心态而抛物,实质上并无两样,一般都应当认定为故意杀人罪、故意伤害罪、故意毁坏财物罪。
2.抛物的故意不代表犯罪主观方面的故意
除非瞄准特定被害人或物而投掷的情况,一般来说高空抛物行为在对人或物的损害上的意志因素基本是一种放任、过于自信的主观状态,可以是“爱砸中不砸中”的间接故意,也可以是不希望结果发生轻信能够避免的过失心态。然而行为人抛掷物品的行为都是故意的,这种故意并不是故意伤人毁财犯罪构成要件意义上的故意,要注意对之进行区分。[25]
财物是静止的,行为人对地面物的情况是明确的认识,故意抛掷的行为砸中地面物品的概率非常大,因而也就能认定毁物的明确的意志,因此高空抛物没有致人伤亡的危险,导致财物毁坏,达到数额较大或者情节严重标准的,应当认定为故意毁坏财物罪。但人是移动的,抛物命中人是小概率,抛掷的意志不等于伤害的意志,高空抛物导致他人死伤的,则需要根据行为人彼时的认识和意志因素,来判断是故意犯罪还是过失犯罪。其中最难区分的是间接故意和过于自信的过失,二者皆具备认识因素,区别在于意志因素上,前者是放任,后者是轻信能够避免。[26]而区分放任和轻信避免心态的关键,在于行为人实施的高空抛物行为是否具有致人死亡或伤害的具体危险。有该高度危险,行为人却依然为之,则对于结果是为放任;危险并非紧迫,行为人侥幸为之,一般可考虑认定为过失。
3.结果导向下不要忽视危害公共安全的具体危险
在办理造成实害结果的高空抛物案件时,还应注意避免以结果为唯一导向,忽视对危害的法益的考察。当行为所具有的危害公共安全的具体危险,最终现实化为对一名不确定对象的实害时,不能据此否认行为本身对公共安全的危害。在高空抛物致少数人死伤的情况下,如果行为具体地危害到多数人或随时可能向多数人扩张,则可以构成危害公共安全犯罪,少数人死伤只是其加重结果。在仅造成财产损失的情况下亦是如此,我们强调公共安全不能仅为财产安全,并不是说仅造成了财产损失的高空抛物就不可能危害公共安全,假如楼下有繁忙的人流车流,实际结果是砸中了行驶中的车,但所幸没有造成人员伤亡,也已经具体地危害到了不特定多数人的人身安全,这仍可以成立危害公共安全犯罪。
从主观方面讲,行为人的犯罪目的并不必然决定构成何种故意,意图伤害特定人员而实施高空抛物行为,但其行为具有结果的开放性和扩张性,实际危害到公共安全的,即使没有实际发生对多数人的侵害,仍应按照故意伤害罪和以危险方法危害公共安全罪的竞合,从一重处罚。
(四)构成其他相关罪名的情况
1.重大责任事故罪等竞合罪名
《高空抛物坠物意见》提示,在生产、作业中违反有关安全管理规定,从高空坠落物品,发生重大伤亡事故或者造成其他严重后果的,依照《刑法》第一百三十四条第一款的规定,以重大责任事故罪定罪处罚。重大责任事故罪是过失犯罪,此处也指的是过失坠物的情况。如果在生产、作业中为图省事,故意将建筑材料等危险性较大的物体从高空抛下来造成严重后果,应该说对他人伤亡或财产毁坏存在间接故意,可以故意杀人罪、故意伤害罪或者故意毁坏财物罪论。但根据行为人对地面情况的认识和注意程度,不排除对发生重大事故持轻信能够避免的心态,依然可以构成重大责任事故罪。强令他人在作业中高空抛物,因而发生重大伤亡事故或者造成其他严重后果的,则可以强令、组织他人违章冒险作业罪论处。
此外,向公共交通工具、高速公路抛掷物品,可能同时构成破坏交通工具罪、破坏交通设备罪;抛掷物为煽动分裂国家的大型传单等特殊物品,可能构成高空抛物罪与煽动分裂国家等罪的竞合等,对此,依照刑法第二百九十一条之二第二款的规定,均应当以处罚较重的相关犯罪论处。
2.仍可能涉及寻衅滋事罪
有观点认为,在《刑法修正案(十一)》出台后,高空抛物罪与寻衅滋事罪同属“妨害社会管理秩序罪”中“扰乱公共秩序罪”的范畴,二者不存在想象竞合的关系,对于高空抛物行为,原则上应当排除寻衅滋事罪的适用。[27]亦有观点认为,纳入扰乱公共秩序罪的高空抛物罪,基本上同寻衅滋事罪等性质无异,即使不作规定也同样能以寻衅滋事罪等论处,这使得其立法价值大为降低。[28]事实上,高空抛物罪与寻衅滋事罪,既不像前者说的那么疏离,也不像后者说的那么混同。二者各自为阵,存在一定尺度的竞合关系,一些情况下的高空抛物行为,还是有寻衅滋事罪的适用空间的。
首先,高空抛物可以成立“随意殴打他人”。殴打并不必须直接身体接触,肆意高空抛物击中他人身体,也属于随意殴打。其次,高空抛物可以属于“拦截、恐吓他人”。比如以向道路抛物的方式拦截他人通行,以抛物的方式恐吓、驱散地面人群。再次,在广场、车站、商场等场所实施高空抛物,也属于“在公共场所起哄闹事”,造成公共场所秩序严重混乱的,符合寻衅滋事罪的构成要件。最常见的情况比如为了制止广场舞噪音、驱散跳舞人群而向广场抛掷物品的行为。寻衅滋事罪重于高空抛物罪,适用条件也明显严于高空抛物罪,如果高空抛物行为同时符合寻衅滋事罪的构成要件,则依法仍应择重以寻衅滋事罪处罚。
注释:
*于同志,最高人民法院刑二庭审判员;王硕,北京市第三中级人民法院法官助理。
[①]刘颖恺:《高空抛物行为的刑法规制与限缩解释》,载《行政与法》2021年第4期。
[②]张蔚伟,高立萍:《“高空抛物”的司法认定与立法反思》,载《河北工程大学学报(社会科学版)》2020年12月。
[③]林维:《高空抛物罪的立法反思与教义适用》,载《法学》2021年第3期。
[④]林维:《高空抛物罪的立法反思与教义适用》,载《法学》2021年第3期。
[⑤]有学者设想了一些场景,如行为人在台风来临之际,将物品故意放置在窗台边缘,意图或放任物品坠落;或者经物业提醒,仍然放任坠落危险的发生而不将物品搬离,导致物品坠落等。参见林维:《高空抛物罪的立法反思与教义适用》,载《法学》2021年第3期。
[⑥]曹波:《高空抛物“入刑”的正当根据及其体系性诠释》,载《河北法学》2021年第2期。
[⑦]刘颖恺:《高空抛物行为的刑法规制与限缩解释》,载《行政与法》2021年第4期。
[⑧]例如,2020年12月29日,一条长10余米的工地塑料薄膜,从建筑工地被大风吹至220千伏的汉阳锅顶山变电站高压线上,造成该变电站避险停运。同日,110千伏的唐航湖高压线,同样是塑料薄膜被风吹至高压线上缠绕,造成江汉区部分区域电压不稳和闪动。从国网武汉供电公司获悉,近年来,因建筑垃圾、高空抛物导致的变电站和高压线故障屡见不鲜。参见黄磊等:《建筑垃圾、高空抛物成供电稳定新隐忧》,载《湖北日报》2021年1月12日,第8版。
[⑨]张蔚伟、高立萍:《“高空抛物”的司法认定与立法反思》,载《河北工程大学学报(社会科学版)》2020年第12期。
[⑩]李佳杰:《对高空抛物罪中“情节严重”的认定》,载《检察日报》2022年1月4日,第7版。
[11]曹波:《高空抛物“入刑”的正当根据及其体系性诠释》,载《河北法学》2021年第2期。
[12]简洁:《高空抛物,民事侵权还是刑事犯罪——根据民法典、刑法及有关司法解释,对抛物行为的追责应根据情况或民或刑或民刑并举》,载《检察日报》2020年8月25日,第7版。
[13]张明楷:《<刑法修正案(十一)>对司法解释的否认及其问题解决》,载《法学》2021年第2期。
[14]张蔚伟,高立萍:《“高空抛物”的司法认定与立法反思》,载《河北工程大学学报(社会科学版)》2020年第12期。
[15]梁根林:《刑法修正:维度、策略、评价与反思》,载《法学研究》2017年第1期。
[16]杨志国、方毓敏:《高空抛物犯罪司法判断要点》,载《检察日报》2021年2月1日,第3版。
[17]杨志国、方毓敏:《高空抛物犯罪司法判断要点》,载《检察日报》2021年2月1日,第3版。
[18]刘颖恺:《高空抛物行为的刑法规制与限缩解释》,载《行政与法》2021年第4期。
[19]林维:《高空抛物罪的立法反思与教义适用》,载《法学》2021年第3期。
[20]曹波:《高空抛物“入刑”的正当根据及其体系性诠释》,载《河北法学》2021年第2期。
[21]赵香如:《论高空抛物犯罪的罪刑规范构造》,载《法治研究》2020年第6期。
[22]张明楷:《高空抛物案的刑法学分析》,载《法学评论》2020年第3期。
[23]刘子良:《教义刑法学视角下高空抛物行为的规制问题研究》,载《黑龙江省政法管理干部学院学报》2021年第1期。
[24]例如2019年3月,广州一男子因从8楼随意扔下煤气罐、铁锤等物品,被指控犯以危险方法危害公共安全罪,获刑三年。参见倪弋:《共同守护“头顶上的安全”》,载《人民日报》2019年3月17日,第13版。
[25]需要提及的是,过失高空坠物致人死亡、重伤的,是否认定为过失致人死亡罪、过失致人重伤罪,不能太过绝对,要结合坠物的过失程度和对地面情况的认知来认定是过失犯罪还是意外事件。
[26]例如郑某过失致人死亡案:被告人郑某系负责清扫垃圾的工地杂工,经常从楼上往楼房后面平地上丢弃砖块、木板等杂物。2016年8月某日17时许,被害人邓某来到工地捡拾水泥袋,正在9楼楼顶清理杂物的郑某在他人提醒楼下有人的情形下,仍将杂物往下倾倒,致使杂物击中邓某导致邓某死亡。法院判决郑某犯过失致人死亡罪。参见江西省赣州市南康区人民法院(2016)赣0703刑初397号刑事判决书。
[27]杨志国、方毓敏:《高空抛物犯罪司法判断要点》,载《检察日报》2021年2月1日,第3版。
[28]彭文华:《<刑法修正案(十一)>关于高空抛物规定的理解与适用》,载《苏州大学学报(哲学社会科学版)》2021年第1期。
高空抛物罪的审判实践
董晓华
为防范近年来屡次发生的高空抛物恶性事件,维护人民群众“头顶上的安全”,刑法修正案(十一)将从建筑物或者其他高空抛掷物品,情节严重的行为规定为犯罪。高空抛物罪已经实施一年,这一年中究竟有多少案例?什么样的高空抛物行为达到情节严重的程度?量刑一般有多重?带着这些疑问,笔者对高空抛物罪的审判实践进行一个简单的梳理。
笔者在裁判文书网输入“高空抛物罪”和“基层法院”的选项,一共看到106个判决。这其中还包括一些裁定,也就是说高空抛物罪的总数不超过100个。全国不到100个判决,数量确实较小,是否可以推断出司法机关对高空抛物入罪还是持谨慎态度呢?
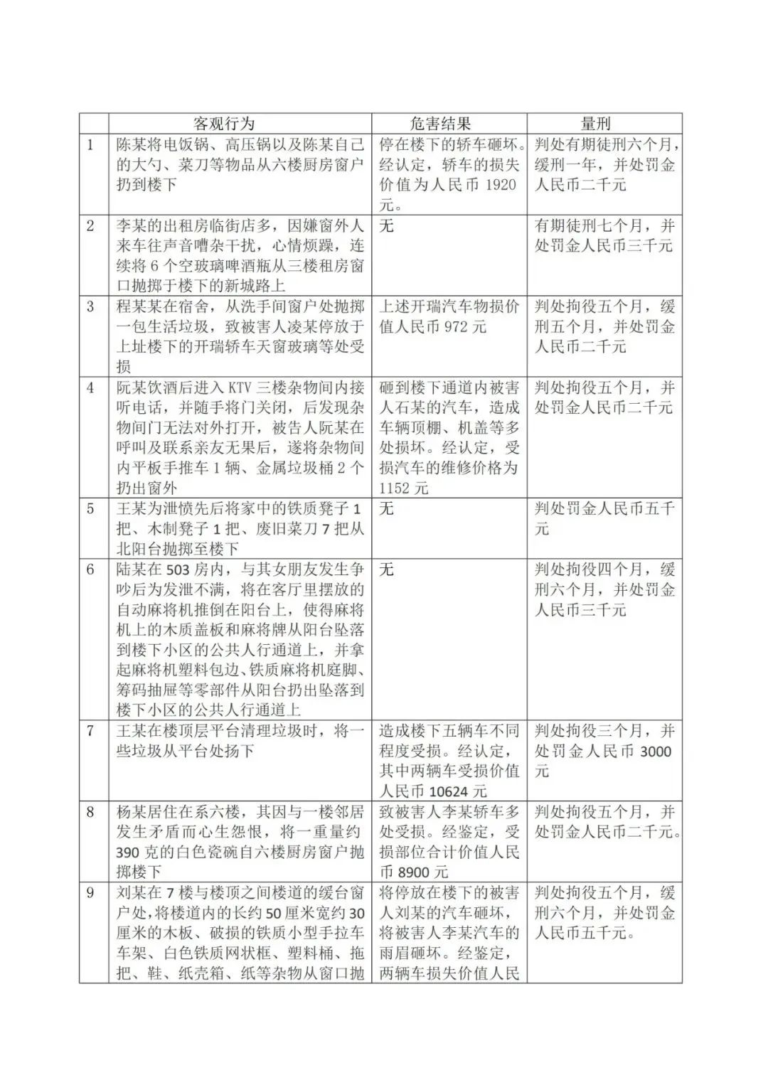
笔者按时间顺序选取了最近的50个判决,也就是全部判决的一半还要多,其中又选取了客观行为、危害结果和量刑等三个要素,对50个判决进行逐个梳理,内容如下:
以上是50个判决的摘要情况。基本将高空抛物罪的基本样貌呈现出来。以下笔者分别对其几个核心要素进行简析:
首先,看被告人抛物的地点。50个判决中,除1个是抛掷村委会一楼大院外,其他的49个均是在住宅区往下抛掷,属于人员密集地区。在50个判决中,法官无一例外都详细描述了抛物的地点,显然这是构成高空抛物罪的重要因素。刑法规定高空抛物行为“情节严重”的才能入罪,何为“情节严重”?在高空抛物罪的司法解释尚未出台前,可以参照2019年10月21日最高法《关于依法妥善审理高空抛物、坠物案件的意见》。其中规定:“依法从重惩治高空抛物犯罪。具有下列情形之一的,应当从重处罚,一般不得适用缓刑:多次实施的;经劝阻仍继续实施的;受过刑事处罚或者行政处罚后又实施的;在人员密集场所实施的;其他情节严重的情形”。在人员密集的住宅区往下抛物,显然造成伤害结果的概率更高,行为的社会危害性就大。如果在荒无人烟的地方随便怎么抛也不会造成伤害,不用刑法规制。所以,法官在考虑定罪时,首要考虑的就是抛物的地点。
其次,是抛掷的具体物品。抛掷的物品也是影响是否构成高空抛物罪的关键要素。如果抛下的是没有重量的物品,比如纸片、塑料袋等,即使砸到人身上也不会造成伤害,当然该行为就没有危险性,也谈不上“情节严重”。从50个判决来看,所抛掷的物品都是具有伤害力的,可以大致分为两类:一类是生活用品,一类是其他物品。在生活用品中,最常见的是酒瓶,有11个案例,占到22%。酒瓶抛掷的危险性还是比较明显的,从高空抛下的酒瓶重量足以砸伤或砸死人,还有可能破碎弹到人身上。除了酒瓶,还有菜刀、凳子、锅、盆、电风扇、菜板、燃气灶、烟灰缸、床板等。其他物品则有建筑垃圾、水泥块、石块、砖块、铁锹、油漆桶等。
在判决书描述抛掷物品时,为了表明物品的危险性,通过重量、体积、面积等对其量化描述,如“压缩木床板(长2米,宽0.9米,厚0.01米)”、“长60厘米×宽50厘米×高80厘米的电冰箱(净重30千克)”、“平衡车(重约5.9千克)”,这样的具体描述使被告人抛掷行为的危险性显而易见。在50个判决中,最轻的抛掷物品应该是“装有水的“星巴克”透明塑料杯和装有小龙虾餐食残渣的白色塑料碗”。但是,一颗鸡蛋从4楼抛下可致人头顶起脓包,8楼抛下可致人头皮破损,18楼抛下可砸破头骨,25楼抛下可致人死亡。所以,一杯水造成的危害也不可小觑。
第三,就是否造成实际危害后果来看,50个案子中共有24个有危害结果,占到48%。其中有5个案子的危害结果是造成人身伤害,均为轻微伤,没有轻伤以上结果的案件。高空抛物罪的最高量刑为一年有期徒刑,属于轻罪,如果造成重伤或死亡的,其量刑不足以调整这样的行为。因此,2019《关于依法妥善审理高空抛物、坠物案件的意见》规定“致人重伤、死亡或者使公私财物遭受重大损失的,依照刑法第一百一十五条(以危险方法危害公共安全罪)的规定处罚。”其他则是造成物品损坏,最为典型的就是砸坏楼下停放的汽车。
第四,量刑情况。高空抛物罪的法定刑是“处一年以下有期徒刑、拘役或者管制,并处或者单处罚金”。50个判决涉及51名被告人,共有20名被告人判处有期徒刑, 30名被告人判处拘役,1名被告人单处罚金。51名被告人中有25人判处缓刑,几乎占到一般,说明高空抛物罪缓刑率还是很高的。
从量刑时长来看,最长的一个刑期是有期徒刑十个月,且没有缓期执行。被告人的行为是往窗外扔了38个粽子和一些猪排骨。刑期最短的是拘役一个月,也无缓期执行,被告人的行为是将电饭锅从4楼窗户扔下。这两个判决都没有造成危害结果,从抛掷的物品看,电饭锅数量少,只有一个,但重量明显超过排骨和粽子,假如造成危害,后果会更严重。从判决理由来看,主要是扔粽子的被告人系累犯,从重处罚,因此造成了这种明显的差异。
判决的量刑和行为造成的危害结果有关系吗?24个案件有危害结果,其中9个被告人被判处缓刑,也即造成危害结果的被告人中有37.5%适用缓刑。无危害结果的案件是26个, 11名被告人被判处实刑,也即未造成危害结果的被告人中有42%适用实刑。从这组对比数字来看,是否造成危害结果与适用缓刑似乎并无明显的关联。通常理解认为造成危害结果的判刑更重没有得到印证。






